更新时间:2025-11-18 16:10:47点击:
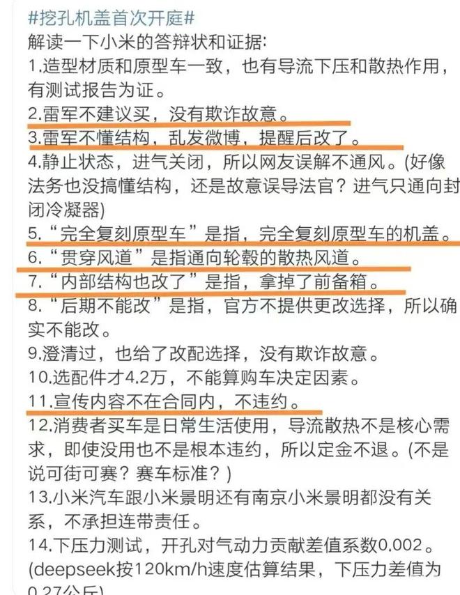
小米SU7的“挖孔机盖”纠纷11月10日第一次在南京秦淮法院开庭,结果小米法务团队当场拿出了84页、14组新证据,庭审推迟至11月20日。这些新证据里藏了不少关键说法,比如“雷军不懂结构,发的微博不算数”“4.2万的配件不算买车的关键因素”“机盖的导流散热不是刚需”,当然,这也引来了不少网友的吐槽:这是不是在拖延?

雷军在发布会上
事情得从今年5月说起。小米SU7 Ultra的碳纤维双风道前舱盖被车主质疑宣传和实际不符,车主们要求退车或者全额退还两万元定金,但小米只愿意最多补偿20000积分,车主们于是展开维权。之后,100多人以虚假宣传为由起诉小米,要求退还2万元定金,并赔偿三倍定金。

100多名车主以虚假宣传为由起诉小米
一位起诉的车主说,维权这条路走得不容易。最开始因为“该找哪个地方的法院”被驳回,好不容易胜诉,等到开庭又被小米的84页新证据打断,从5月到现在,整整耗了半年,但大家还是打算坚持到底。

新证据引热议
有业内人士梳理了小米汽车的辩护逻辑,核心为两点:一是拿出雷军的公开说法,说不管是发布会还是直播,都多次以不会太便宜,有一点点小贵,来“劝退”消费者,已经尽到了提醒义务;二是说量产机盖只是照着原型车的样子做的,而且宣传的内容没写进购车合同,不算违约。

网友总结小米提供的新证据
比如雷军之前说机盖“内部结构改了”,小米在辩护时直接说“雷军不懂结构,后来已经改了微博”;还强调“雷军本来就不建议买这个配件”,想证明自己没有欺诈的意思,完全不管发布会上背后大屏幕循环播放赛车呼啸而过的宣传片,对大家买车的影响。另外,小米还说“4.2万元的选装配件不算买车的关键因素”“宣传的内容没写进合同”,所以不构成违约,也拒绝退定金。至于机盖的实用性,小米给出的测试数据显示,车速120km/h 时,开孔能增加0.27公斤的下压力,确实有点导流和散热效果,但又说“普通人日常开车用不上这些,就算没用也不算严重违约”。
其实小米这样的诉讼方法也不是第一次用了。之前苏州有类似案件,小米两次想把案子转到北京的法院,都被驳回,10月苏州市中级人民法院二审驳回小米管辖权异议的上诉,维持原裁定。有懂法律的人评论,车企维权案里,这种靠程序问题拖延时间的操作比较常见,这次突然提交大量新证据,大概率又是重用了老办法。

4.2万元配件争议未平
小米两个月股价跌了近三成
当然这事也不是个例,一些新势力车企为抢市场,宣传时把产品吹得天花乱坠,模糊配置细节,等交车时出了问题,就拿“宣传不算合同内容”“技术调整” 当借口搪塞。

小米SU7 Ultra
有人评论,新势力车企不应只注重营销噱头,而忽视产品交付与宣传的一致性,更要珍惜用户口碑,而非用“法务话术”消耗品牌好感。唯有诚信履约、实事求是,才能在激烈的市场竞争中站稳脚跟。
值得一提的是,这个卖4.2万元的挖孔机盖,实际作用却微乎其微,这种“贵还不实用”的配件策略,让不少一直支持小米的米粉都寒了心。有网友直白吐槽:“原来‘为发烧而生’,现在变成‘为收割而生’,太让人失望了。”
目前庭审还没正式开始,但小米的辩护思路已经引发了不少争议。从法律上来说,“宣传内容没写进合同”可能是小米的关键抗辩点;但从品牌角度看,不管最后赢没赢官司,这场纠纷难免会伤一部分消费者的心。

小米股价走势
外界的舆论可能也影响到了小米的股价。数据显示,10月以来小米股价一直下滑,截至11月17日收盘,股价是41.96港元,跌了0.94%。而从9月25日的59.45港元算起,这两个多月里小米股价已经跌了快三成(29.4%)。
橙柿互动·都市快报 记者 张景嵩